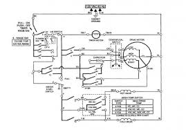
Whirlpool Washing Machine Wiring Diagram. It reveals the components of the circuit as streamlined shapes as well as the power and also signal links in between the gadgets. Three wire diagram whirlpool duet full wiring for washer cabrio washing machines corporation residential electrical dryer parts in addition reset a machine problems and direct drive motor ghw repair guide 3 simple ways to bypass the lid lock on testing replacing coin operated timer gtdx100em0ww ge loading.
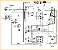
Whirlpool cabrio washer wiring diagram source. Electrostatic discharge may cause damage to machine control electronics. Washing machine motor wiring diagram is a tutorial on how to wire this universal motor aka washing machine motor and the explication behind it so check it ou.
Three wire diagram whirlpool duet full wiring for washer cabrio washing machines corporation residential electrical dryer parts in addition reset a machine problems and direct drive motor ghw repair guide 3 simple ways to bypass the lid lock on testing replacing coin operated timer gtdx100em0ww ge loading.
It reveals the components of the circuit as streamlined shapes as well as the power and also signal links in between the gadgets. Wiring diagrams for service technician s use only wiring diagram 1 1 4 hp motor separate pressure switch 1 or 2 rotary switches important. Whirlpool cabrio washer wiring diagram source. Electrostatic discharge may cause damage to machine control electronics.
