Touch Switch Circuit Diagram. The counter circuit is a cdb490 type and is capable to show at pin 12 states 1 and 0 that depends by the pulse applied of pin number 14. C2 c3 0 22uf.
This is simple touch on off switch circuit diagram using mosfet. Relay 12 volts spdt. As you know ne se 555 is a very popular timer ic with multiple applications in different projects.
Relay 12 volts spdt.
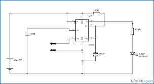
Two touch plates are connected to pins 2 and 6 as shown in the circuit diagram. It makes the current flow through the circuit is changed. Relay 12 volts spdt. The counter circuit is a cdb490 type and is capable to show at pin 12 states 1 and 0 that depends by the pulse applied of pin number 14.
