website page counter

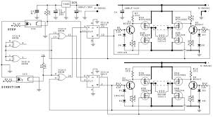
Sg3524n схема включения

Best image references website

Sg3524n схема включения.

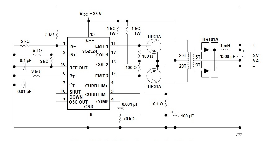
Tool Electric Sg3524 Opisanie Na Russkom
Tool Electric Sg3524 Opisanie Na Russkom from www.tool-electric.ru

close