website page counter

Metal Detector Using 555 Timer Project Report

Best image references website

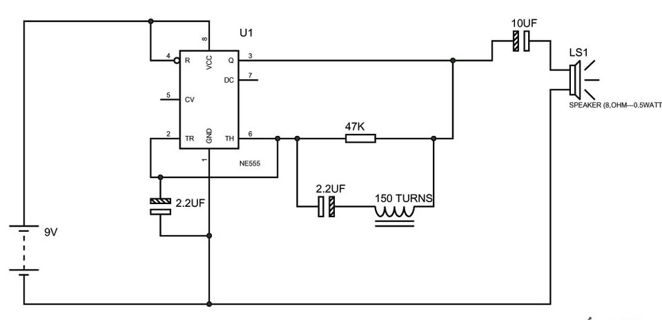
Metal Detector Using 555 Timer Project Report. Here in this metal detector circuit we are using a timer ic 555 and inductor to detect metals and alert the user by means of an alarm from simple buzzer. Electronic circuits that use the ic 555 timer a simple metal detector electronic project can be designed using a simple 555 timer circuit.

Current Detector Circuit Using 555 Ic Ac Current Tester Youtube
Current Detector Circuit Using 555 Ic Ac Current Tester Youtube from m.youtube.com

As you can see in the schematic circuit this project requires some external electronic electronic parts. Derivatives provide two or four timing circuits in one package it was commercialized in 1972 by signetics. In this project we are going to design a simple metal detector circuit.

By dilip raja may 14 2015 64.

Metal detector circuit using ic 555. The 555 timer ic is an integrated circuit chip used in a variety of timer delay pulse generation and oscillator applications. The capacitor between terminal 2 and terminal 1 should not be altered as necessary to generate the sound frequency. When a magnet is near to the 10mh choke the o p frequency changes.

close