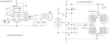
Max232 Circuit Diagram. Max board connection schematic. The max board features a built in circuit max used to perform necessary adjustment.
Output voltage levels compatible with rs 232 standard. It operates in a temperature range of 40 degree celsius to 85 degree celsius. Input voltage levels compatible with the ttl standard.
Input voltage levels compatible with the ttl standard.
Learn how to use max232 ic with details like pin diagram description example circuit features and pdf datasheet. Max232 pinout and circuit diagram. The maximum distance it can send data is 12 to 15 meters. Max 232 has three different type of packages soic 16 pdip 16 and sop 16.
