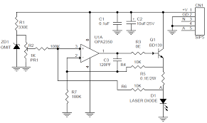
Laser Pointer Circuit Diagram. The present circuit does not include an overheat temperature compensator section as it was not found necessary for a 5mw laser pointer. Here the circuit diagram of laser transmitter a laser diode ld1 with maximum operating voltage of about 2 6v dc and maximum operating current of 45 ma is applied to transmit the audio signal.
Laser diode used by the author laser beam sender circuit diagram laser beam receiver circuit. The voltage divider network formed by r2 r3 and vr3 keeps the voltage and also the current for the laser diode in the secured spot. A cheap laser diode is the first thing you need to make your very own high powered laser capable of burning paper 1000s of laser diodes have died due to the lack of proper drivers a laser diode is current hungry it will take all it can get.
These are just the most popular and used aspects of them.
To build a laser diode circuit we must create a driver circuit for the laser diode. 2 4ghz wireless connection the wireless range reaches 10m 33ft and the laser light further reaches to 100m 328ft which allow you to freely walk around no matter in the small classroom or large auditorium to interact with your. Run the servo and laser wires through the 9mm holes and connect everything to the circuit. The voltage divider network formed by r2 r3 and vr3 keeps the voltage and also the current for the laser diode in the secured spot.
