Joule Thief Flashlight. I ve built several circuits like this for one led but didn t think i d get this much light with multiple led s. The second flashlight was badly corroded so i yanked the whole circuit board out of the aluminum shell and put it together with a joule thief circuit and one aa cell and was very surprised.
It is possible to directly connect the batteries with leds but i like to complicate everything. This kit will provide you with everything you need to make your own 3d printed flashlight powered by a single aa battery. It became clear that the led flashlight should work from 3 to 6 hours and guarantee long term operation at sub zero temperatures and also be reliable.
This is probably the 1001 flashlight with a joule thief but then again this is mine i used a pen style flashlight from duracell.
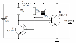
Especially notice the tiny and simple inductor along with the lack of any toroid the bulb had 1 5 volts and 0 2 watts stamped on it s metal shell. One of the penlites is going to be replaced by the joule thief. Mount the joule thief on a d size battery holder and it makes a handy flashlight one that gives your old batteries new life. This article originally appeared in the july 2015 issue of popular.
