website page counter

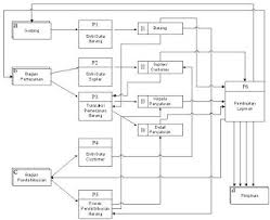
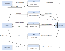
Apa Itu Erd Dan Dfd

Best image references website

Apa Itu Erd Dan Dfd.

Herlinna Irine Swaggie I Ve Got More Swagger
Herlinna Irine Swaggie I Ve Got More Swagger from herlinnairine.wordpress.com

close