4440 Ic Audio Board Wiring Diagram. Jd just wondering if anybody has come across a functional lighting schematic for a jd i am redoing my wiring. A very high quality circuit with respect to its cost and ideal for beginners.
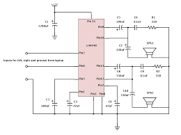
4440 is medium power stereo audio amplifier ic which has very good features. In dual mode it gives 6 w per channel and in bridge mode 19 w output. Here is a picture gallery about john deere 4440 wiring diagram complete with the description of the image please find the image you need.
A very high quality circuit with respect to its cost and ideal for beginners.
The audio amplifier ic la4440 cd4440 tda4440 is the most using ic for stereo audio amplifier circuit such as audio player dvd player etc. A very high quality circuit with respect to its cost and ideal for beginners. 4440 is medium power stereo audio amplifier ic which has very good features. We can use it in car audio player only we have connect the wires with car player.
