website page counter

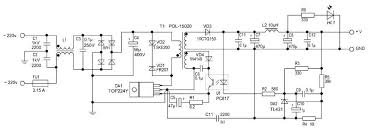
12 Volt Switching Power Supply Schematic

Best image references website

12 Volt Switching Power Supply Schematic. Simple switching power supply mains operated power. 12v bd139 power supply circuit.

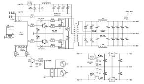
100khz Multiple Output Switching Power Supply Schematic Power Supply Circuit Electronics Circuit Power Supply
100khz Multiple Output Switching Power Supply Schematic Power Supply Circuit Electronics Circuit Power Supply from www.pinterest.com

Re psf14a12 power supply schematic 1. Dc circuit circuit diagram crt tv power supply circuit volt ampere tv panel electronic schematics circuit projects electrical engineering. July 25 2009 click here to go back to my projects page about this circuit this is a good circuit for those persons needing to boost or drop a voltage.

Simple switching power supply mains operated power.

Part list psf14a12d 12 amp bdx33 based power supply. Simple switching power supply mains operated power. Simple voltage booster based on linear technologies lt1372 includes pcb design. 12 volt power supply.

close